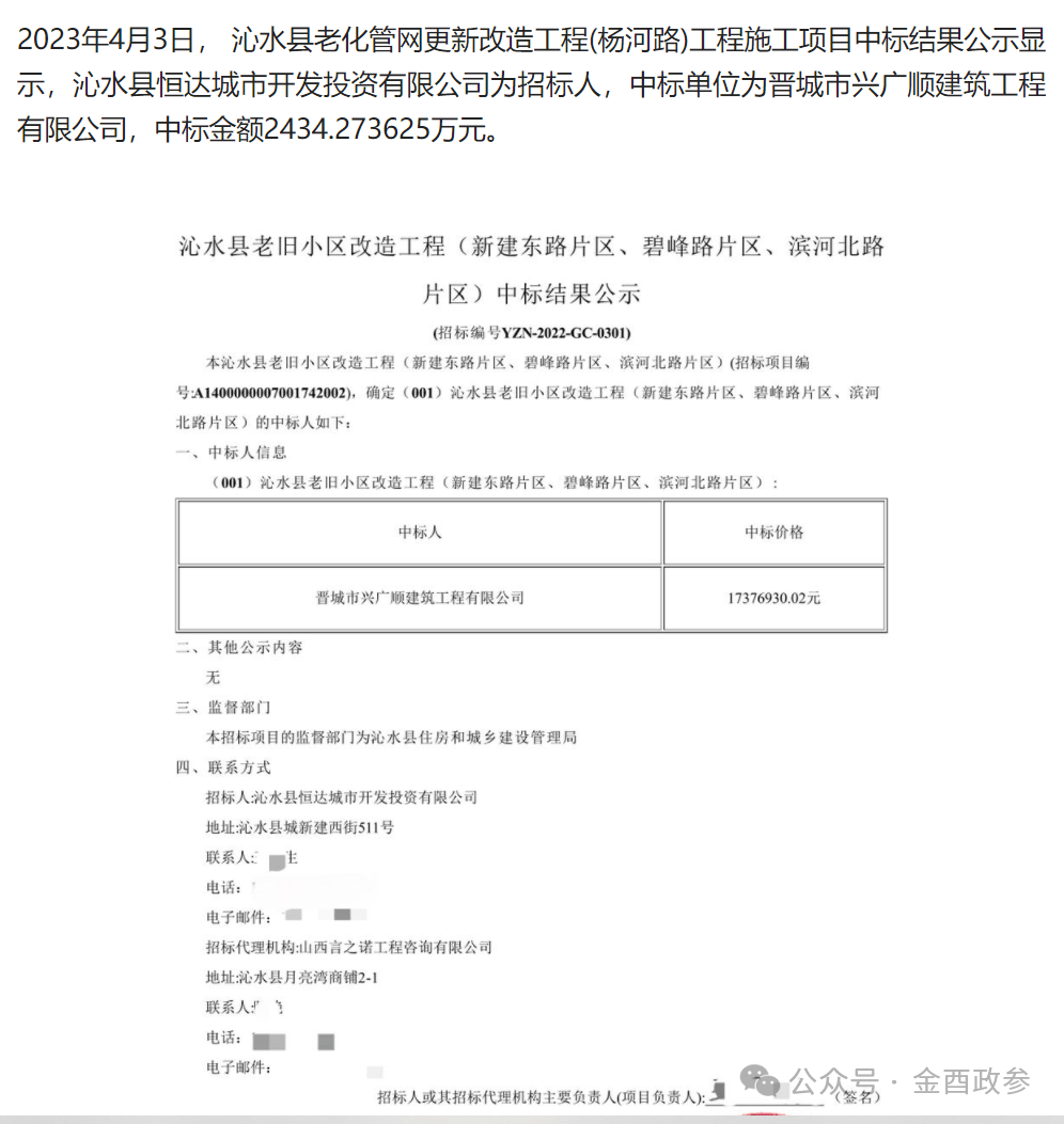
日前,城市经济导报社旗下方鉴新闻发现,山西沁水县恒达城市开发投资有限公司的部分项目工程招标过程中,频繁出现中标供应商为晋城市兴广顺建筑工程有限公司的身影。经深入调查,发现其中存在涉嫌违规招投标的问题。
据公开显示,晋城市兴广顺建筑工程有限公司是沁水县恒达城市开发投资有限公司的全资子公司。













来源:

(来源:方鉴深度 金酉政参)
日前,城市经济导报社旗下方鉴新闻发现,山西沁水县恒达城市开发投资有限公司的部分项目工程招标过程中,频繁出现中标供应商为晋城市兴广顺建筑工程有限公司的身影。经深入调查,发现其中存在涉嫌违规招投标的问题。
据公开显示,晋城市兴广顺建筑工程有限公司是沁水县恒达城市开发投资有限公司的全资子公司。













来源:

(来源:方鉴深度 金酉政参)